欢迎来到湘雅常德医院官网!
  • 微信公众号

  • 支付宝二维码

  • 云闪付二维码

医院管理
学术交流
您现在的位置:首页>>医院管理>>教学科研>>学术交流
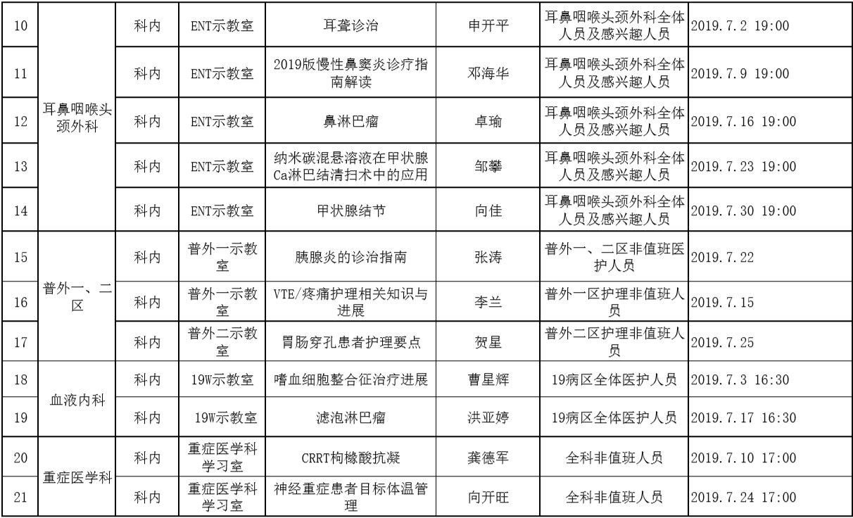
2019年7月湘雅常德医院院内培训计划

2019-06-26 09:13:27

党支部:科室:作者:点击数:

急诊电话:0736-2120120
预约挂号:0736-2120000
咨询电话:0736-2120210
健康体检:0736-2120381
(急诊电话24小时在线、其余电话工作时间在线)

地址:常德市武陵区朗州北路西侧月亮大道

Copyright 2017 - 2018 湘雅常德医院 All Rights Reserved 湘ICP备18010108号

Designed by Wanhu

工业和信息化部ICP/IP地址/域名信息备案管理系统